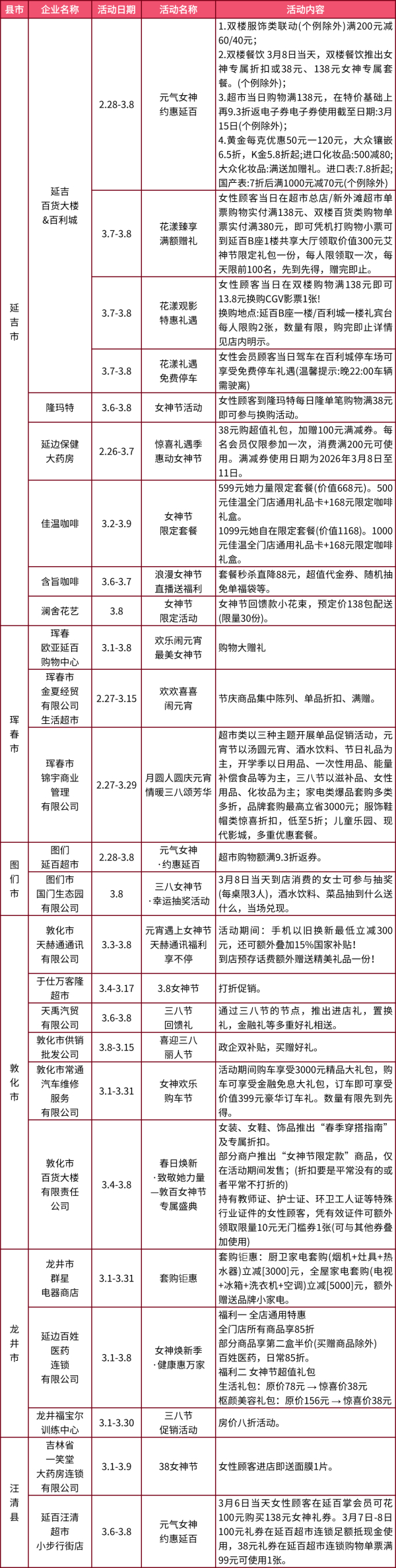
“三八”国际劳动妇女节即将如约而至,延边州商务局组织各大商圈、重点商贸企业,推出三八节系列促销活动,覆盖“吃、穿、用、美、游、购”全场景,用满满福利解锁延边女神的专属消费福利!
生活消费篇率先来袭:

(以上活动解释权最终归企业所有)
无论是乘风破浪的职场女性,还是温柔坚韧的生活达人,亦或是活力满满的青春少女,都值得被时光温柔以待。这个三八节,让我们相约延边,在缤纷福利中焕新生活,在特色消费中享受美好,用热爱与欢喜,赴一场春日之约。
愿每一位女士,眼里有光,心中有爱,不负时光,不负自己!
图文来源:延边州商务局
初审: 王金顺
复审: 姜乃波
终审: 杨春红
吉网新闻热线:0431-82902222
